I saw something yesterday saying that the Japanese bond market had experienced a six standard deviation move. This brought to mind a post I’d written eight years ago.
All probability statements depend on a model. And if you’re probability model says an event had a probability six standard deviations from the mean, it’s more likely that your model is wrong than that you’ve actually seen something that rare. I expand on this idea here.
How likely is it that a sample from a random variable will be six standard deviations from its mean? If you have in mind a normal (Gaussian) distribution, as most people do, then the probability is on the order of 1 chance in 10,000,000. Six sigma events are not common for any distribution, but they’re not unheard of for distributions with heavy tails.
Let X be a random variable with a Student t distribution and ν degrees of freedom. When ν is small, i.e. no more than 2, the tails of X are so fat that the standard deviation doesn’t exist. As ν → ∞ the Student t distribution approaches the normal distribution. So in some sense this distribution interpolates between fat tails and thin tails.
What is the probability that X takes on a value more than six standard deviations from its mean at 0, i.e. what does the function
f(ν) = Prob(X > 6σ)
look like as a function of ν where σ² = ν/(ν − 2) is the variance of X?
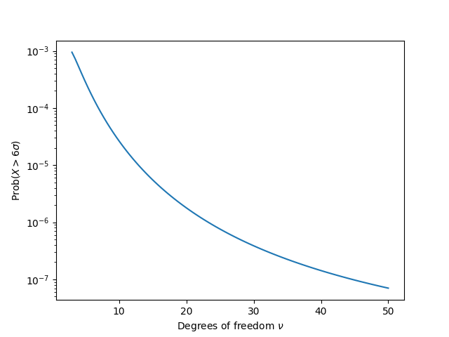
As you’d expect, the limit of f(ν) as ν → ∞ is the probability of a six-sigma event for a normal distribution, around 10−7 as mentioned above. Here’s a plot of f(ν) for ν > 3. Notice that the vertical axis is on a log scale, i.e. the probability decreases exponentially.

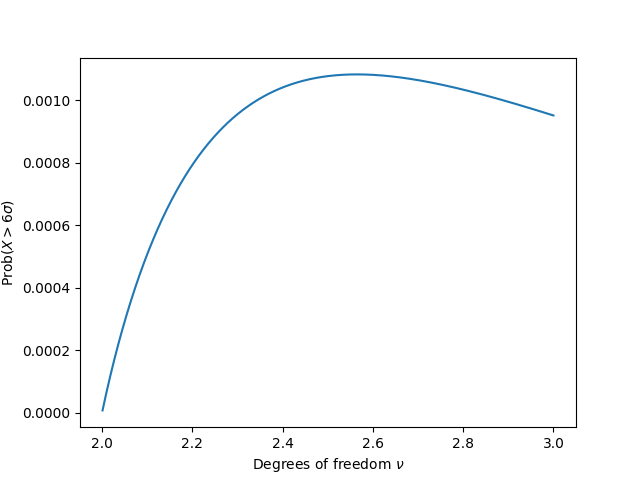
What you might not expect is that f(ν) isn’t monotone. It rises to a maximum value before it decays exponentially. In hindsight this makes sense. As ν → 2+ the variance becomes infinite, and the probability of being infinitely far from the mean is 0. Here’s a plot of f(ν) between 2 and 3.

So six sigma probabilities for a Student t distribution rise from 0 up to a maximum of around 10−3 then decrease exponentially, then asymptotically approach a value around 10−7.